高考生物遗传计算!概率+基因型,带例题
中小学全科学习资料下载 立即领取

高考生物遗传计算!概率+基因型,带例题

barry001 2025-10-13 高考专项资料 71 次浏览 0个评论
中小学全科学习资料下载 立即领取

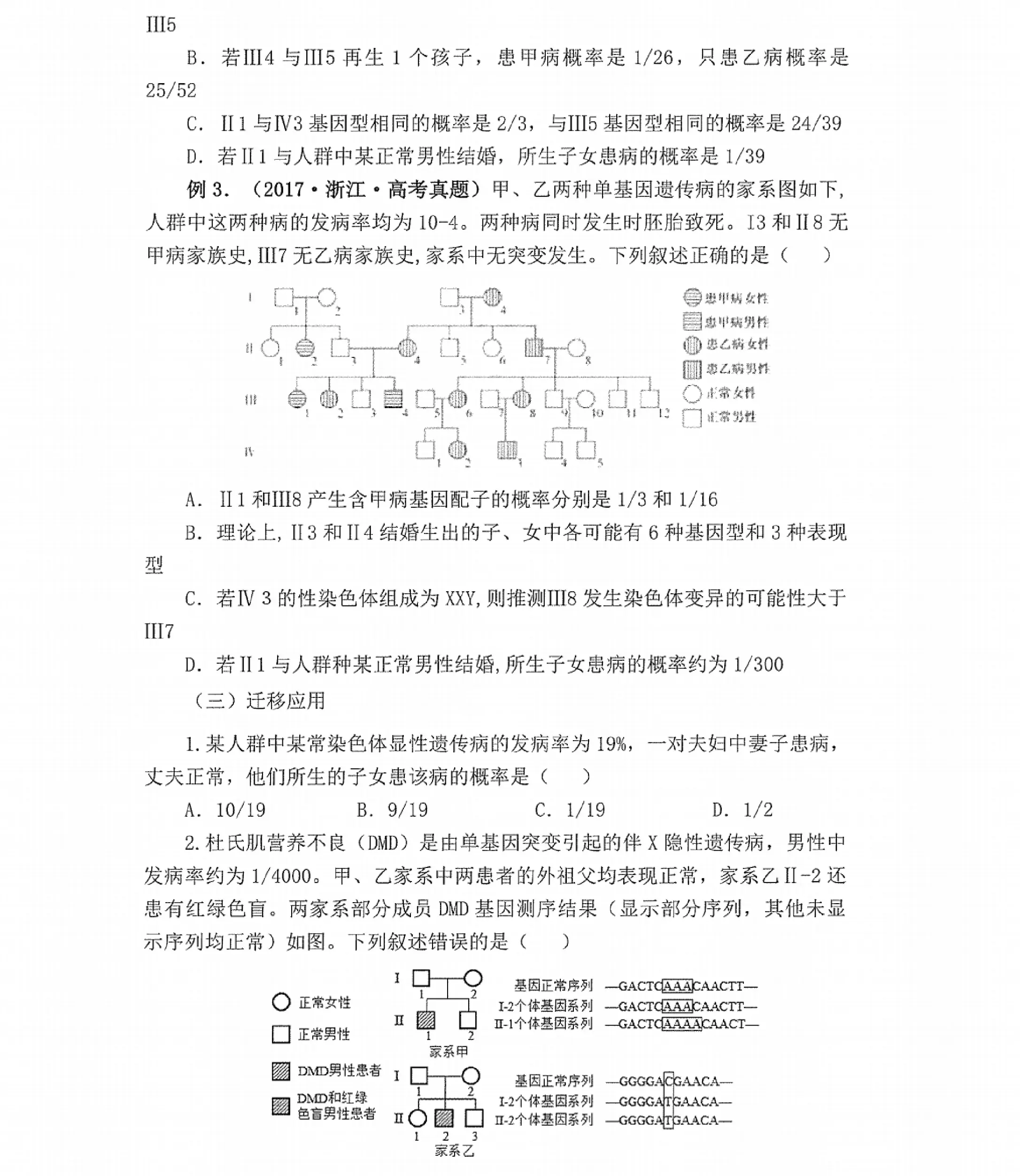
计算有关子代所占比例或产生某种性状的概率问题也是遗传学习中的重点和难点本文将通过一些例题的分析,帮助学生掌握这些问题。

高考生物遗传计算!概率+基因型,带例题

例题2022年广东高考诗经以“蚕月条桑”描绘了古人种 得到A bbcc的概率,由于三对等位基因独立遗传,因此其概率为3。

高考生物遗传计算!概率+基因型,带例题

转载请注明来自k12中小学学习资料在线,本文标题:《高考生物遗传计算!概率+基因型,带例题 》

每一天,每一秒,你所做的决定都会改变你的人生!
中小学全科学习资料下载 立即领取
中小学全科学习资料下载 立即领取